招生就业处
 学校首页 | 部门首页 | 部门简介 | 通知公告 | 招生宣传 | 就业创业 | 政策法规 | 最新消息 | 专业介绍 | 创新创业 
当前位置: 部门首页>>最新消息>>最新消息>>正文
电子商务类专业技能测试考试说明
2022-01-17 10:22  

电子商务类专业技能测试考试说明
一、考试性质
2022年重庆市高等职业教育分类考试电子商务类专业技能测试是由中等职业学校电子商务类相关专业学生参加的普通高等学校招生入学考试。
二、考试结构(模块)、时间、分值
1.考试时长:90分钟。
2.考试分值:250分。
①需求定位 (分值:20分)
②网店装修 (分值:60分)
③商品信息编辑 (分值:50分)
④网络营销 (分值:40分)
⑤在线支付与物流配送 (分值:30分)
⑥客户服务 (分值:50分)
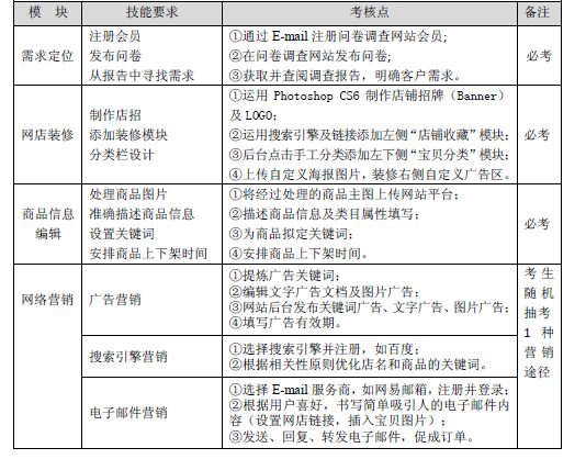
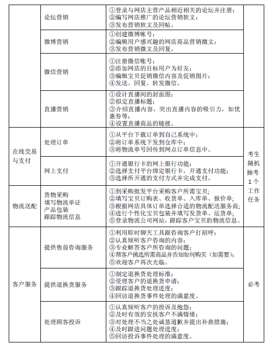
三、考试内容及要求


四、施测工具准备
在考点准备的计算机系统上施测,其中软件配备有Photoshop CS6、WPS2019或WORD 2010(考生二选一)。
五、特殊要求

附件【电子商务类专业技能测试考试说明.pdf已下载
关闭窗口

所有权利: 重庆商务职业学院 校址:重庆市沙坪坝区大学城中路81号
电话:023-61691001邮编:401331
渝ICP备11006315号 渝公安备案号:50010602500176